Douglas' Space
System Architecture Model 본문
1. 들어가면서
Architecture(아키텍처)란 광의로 시스템의 설계 모델과 같은 동의어로 생각할 수 있습니다. 즉 시스템의 컴포넌트들을 식별하고, 이들간의 정적 및 동적 관계를 의미합니다. 그러나 일단 본 섹션에서는 시스템의 정적인 구조인 시스템 컴포넌트와 이들의 정적인 관계에 대해서 만으로 한정하여 설명하고자 합니다.
시스템의 컴포넌트는 크게 하드웨어와 소프트웨어로 구성되므로, 시스템의 아키텍처는 소프트웨어 컴포넌트들의 구조(Software Architecture Model)와 하드웨어 컴포넌트의 구조(Hardware Architecture Model)로 크게 구분될 수 있습니다. 여기에 소프트웨어 컴포넌트들이 각 컴퓨터 노드에 배치되는 Deployment Model로 시스템 구조를 완성할 수 있습니다.
시스템 설계 단계에서 식별한 각 하드웨어 컴포넌트를 HWCI(HardWare Configuration Item), 소프트웨어 컴포넌트를 CSCI(Computer Software Configuration Item)로 명명하며 System Engineering 관점에서 기술적인 모듈단위로 설계한 후 형상관리 관점에서 최종 상위 Confiuration Item(형상관리항목)을 구성합니다.
소프트웨어 시스템의 경우는 Hardware Architecture Model은 네트워크 구조와 네트워크에 연결된 컴퓨터시스템 들의 분산 구조로 표현될 수 있으며, 또한 Software Architecture와 별도로 Information Processing System관점에서는 Data Model을 설계 관점에서의 Data Architecture로 구분하여 설계할 수 있습니다.
2. Hardware Architecture Model
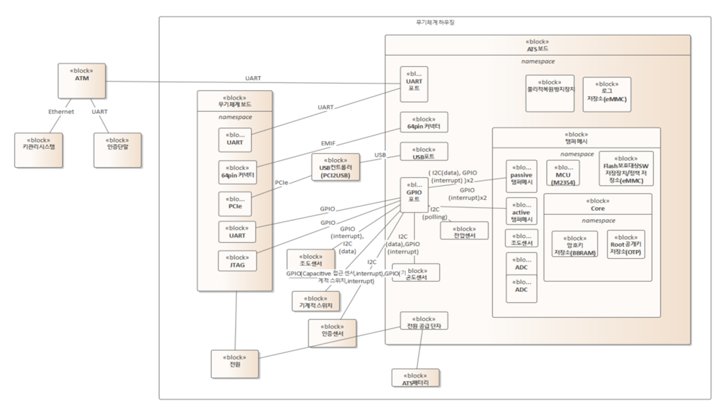
Hardware Architecture Model은 Technology Architecture 설계를 위한 설계 결정사항에 따라 모델링을 하게 됩니다. 시스템의 형태가 하드웨어 중심의 시스템과 소프트웨어중심 시스템과 구분하여 모델링을 구분할 수 있을 것 같습니다. 하드웨어중심 시스템의 Hardware Architecrure는 SysML의 Bloack Diagram을 기반으로 모델링을 합니다. 아래는 하드웨어 시스템의 구조를 SysML의 Block Diagram으로 표현한 예입니다.

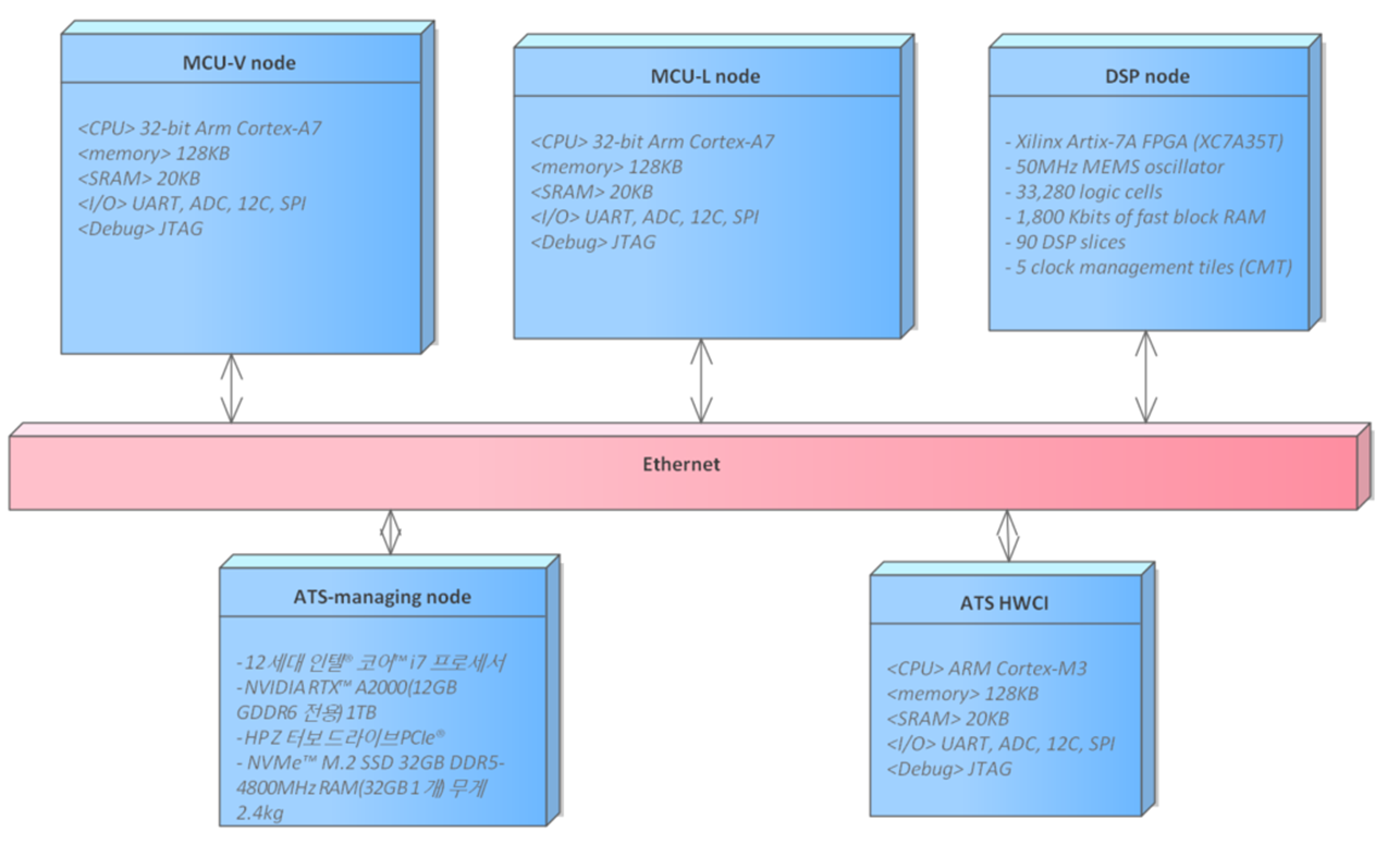
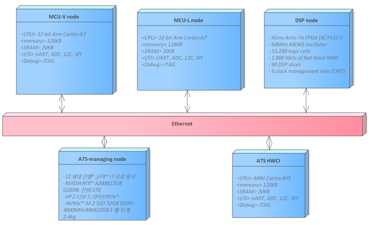
소프트웨어 시스템의 Hardware Architecture Model은 컴퓨터시스템 구조를 표현하기 위해 UML의 Deployment Diagram을 이용하여 모델링합니다. 각 컴퓨팅노드는 입체 사각형으로 표현되며 각각의 컴퓨팅노드의 모델, 사양 등을 필요에 따라 기술하며 이는 시스템의 규모의 예측결과를 반영하여 계속 업그레이된 모델로 변경될 것입니다.

3. Software Architecture Model
Software Architecture Model은 설계 결정사항에 따라 결정한 가이드라인에 따라 하드웨어 위에 탑재되는 모든 소프트웨어 컴포넌트를 식별하여 레이어 아키텍쳐로 Class Diagram을 이용하여 모델링합니다.

Application Architecture의 설계를 위한 형상관리항목의 설게 가이드라인은 별도의 섹션에서 소개합니다. 일반적으로 소프트웨어의 컴포넌트를 설계하는 것은 시스템 수준과 CSCI 수준에 따라 다르게 적용될 수 있는데 이에 대해서는 각각의 다른 섹션에서 소개하고자 합니다.
4. System Architecture Model
소프트웨어 시스템의 설계는 하드웨어에 독립적인 설계가 이루어져야 합니다. 설계 결정사항에 따라 하드웨어 및 소프트웨어 컴포넌트가 설계되고 하드웨어에 소프트웨어를 배치하면 최종 시스템 아키텍처가 완성된다고 할 수 있습니다. 무기체계와 같이 하드웨어 중심의 체계의 경우는 조심해야 할 사항이 소프트웨어를 하드웨어 부속품으로 보아 하드웨어 설계에 종속된 소프트웨어 구조를 설계하게 된다는 것입니다.
따라서 하드웨어와 독립적으로 설계된 CSCI를 하드웨어에 배치한 Deployment Diagram을 활용하여 최종 System Architecture Model을 완성하게 됩니다.

'Development Diary > System Design Model' 카테고리의 다른 글
| System Behavior Model (0) | 2024.07.13 |
|---|---|
| Application Architecture (0) | 2024.07.06 |
| Design Decision Model (0) | 2023.09.30 |
